• Welcome to madbeanpedals::forum.

News:

Forum may be experiencing issues.

Main Menu

TAPRECISE - Calibrated Tap Tempo with Presets, Subdivision and Modulation

Started by Marshall Arts, April 23, 2016, 07:06:46 AM

Previous topic - Next topic

lars-musik

Hi,

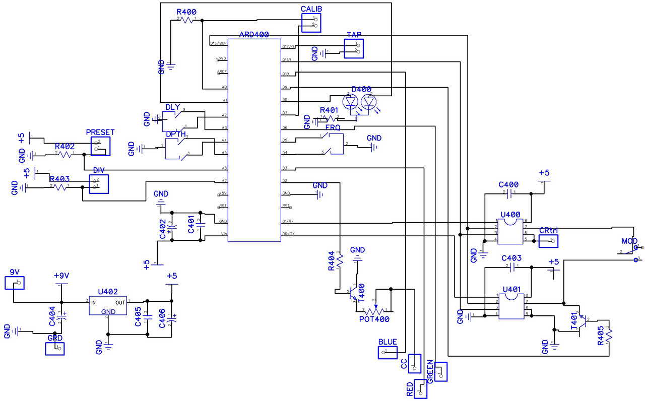
I finally came 'round to populate my PCB for this project, hooked it up to a working Deep-Blue-Clone and ran into some troubles. As soon as I connect the calibration wire 1 to the output (or to the input for that matter) the delay falls quiet.
Here's my copied schematic -  do you spot any mistake? Or some help in term of troubleshooting? If I cannot use my audioprobe I am lost. R400 is 10k.

Thanks!!




EDIT:

I went through the instructions again. I don't really get what this SPDT does there. I didn't populate the R18 and soldered the CTRL cable from the TAPRECISE directly to pin6 of the pt2399. Good?


lars-musik

GOT IT!!!!!! AAARGH! I forget the ground connection at the mod switch. AND I didn't wire the switch anyways because stupid me thought (because I overlooked the ground connection) the switch wouldn't be necessary for the calibration routine....
It is calibrating atm. I'll get back later!


It works. That is soo cool!

Thanks a heap for your work and sharing, Marshall Arts!

Marshall Arts

Quote from: lars-musik on December 08, 2019, 12:32:08 PM
GOT IT!!!!!! AAARGH! I forget the ground connection at the mod switch. AND I didn't wire the switch anyways because stupid me thought (because I overlooked the ground connection) the switch wouldn't be necessary for the calibration routine....
It is calibrating atm. I'll get back later!


It works. That is soo cool!

Thanks a heap for your work and sharing, Marshall Arts!
I am happy. Been on a Xmas market and was wondering bout the issue. Support is getting harder years after the development...

Marshall Arts

Have you finalized your build? If so, can you paste some pictures?

Ben N

Any chance of a board being available for this amazing project? I know it's been a while, but I am just getting into my Deep Blue clone (Aion), and this would be a sweet addition.

Marshall Arts

Quote from: Ben N on January 21, 2020, 11:02:46 AM
Any chance of a board being available for this amazing project? I know it's been a while, but I am just getting into my Deep Blue clone (Aion), and this would be a sweet addition.

Yes, they are (this time in white - whooo!) : https://www.madbeanpedals.com/forum/index.php?topic=25099.msg294767#msg294767


Ben N

Mattias, do you think the Taprecise could be made to control a Mitsubishi M65831AP (the chip in the Ibanez EM5 EchoMachine)?
Ben

Leetut

I'm trying to calibrate 3x PT2399 for a few days now, I get a beep, then some clicks, then the nano leds flash, but a few hours later it's still doing the same, also the tempo of the click repeats never changes, any ideas?

Leetut

Also currently can't calibrate a single pt2399, I get the first beeps at different tempos with their repeats, then red light goes off and I get clicks, then endless flashing red led on the nano

edit, this started working when I left the usb cable plugged in

Leetut

this is what I get when trying to calibrate 3x pt2399
sounds like I hit the jackpot!
serial output and schematic attached

Marshall Arts

I assume the delay ist working with a regular Pot...

Seems Like the digi Pot is Not changing the delay time, so I assume some wiring issued between taprecise and the delay...

Leetut

yes 3x pt2399 works with a normal pot,
im wired up same as the v1.2 pdf minus the mod switch,
(also get the same behaviour if I connect the mod switch)

Marshall Arts

Disconnect the delay and measure, If the resistance in the three digipot lugs Changes during the calibration, please.

Leetut

Using a 50k digipot,
Disconnected from delay,
Resistance between pins 5-6 and 7 is 30k,
I upload code,
Red led comes on, resistance drops to 1k,
Then back to 30k, green led comes on, this all happens in about 2 seconds

Leetut

Tried calibrating a 50k digipot with 1 pt2399,
Then uploaded main code and connected to 3x pt2399,
The delay knob works but it's ignoring the min/max set delay,
Led is flashing maybe 3x fast,
Tap button is way off, and preset and subdiv dont respond,
Was worth a try